概述:SP4403采用8脚封装,工作电压1.8V~6V;工作电流(VDD=3V)20mA~30mA,静态电流0.03uA-1uA,输入直流1.8V~6V,输出为交流高压的直流转交流的IC转换器。它可提供160Vp-p以上的电源。
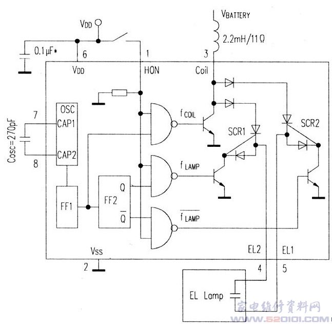
二、SP4403典型应用电路
上图中改变电容Cosc,可改变输出频率,EL片的亮度随着振荡频率和电压的增加而提高。增大电容Cosc,振荡频率将下降,供电电流和输出电压上升,亮度通常会先增加,但到最大值后会下降。建议取值范围150pF~400pF,一般在200pF时,振荡频率为400Hz左右,300pF时频率为300Hz左右,此时效果较好。需要注意的是随着电容的增大,EL脚的输出电压是增加了,但有时因EL振荡频率下降亮度反而降低。图中电感,对不同的EL片通常有一个最佳电感值,调整EL片亮度时可先调节电感,再确定电容值。通常增大电感值,工作电流降低,功耗下降。较大的EL片,电感适当加大,再搭配电容,但要注意工作电流与输出性能间的关系平衡。电感的内阻越小,IC的转换效率越高,相同的情况下驱动的EL灯亮度也越高。建议取值范围为470uH~3.3mH。考虑到功耗与亮度的关系,要根据不同的应用和EL片,选择适当的组合。

网友评论