概述:MAX8795A采用无铅、32引脚、薄型QFN封装,和32引脚LQFP封装。包含一个高性能的升压转换器、两个线性稳压控制器和5个大电流运算放大器,适用于有源矩阵薄膜晶体管(TFT)液晶显示器(LCD)。还包含一个带可编程延时的逻辑控制高压开关。
升压DC-DC转换器为面板源驱动器IC提供稳定的电源电压。转换器为高频(1.2MHz)电流模式调节器,集成20V n沟道MOSFET,允许使用超小型电感和陶瓷电容。该器件能为脉冲负载提供快速瞬态响应,并提供85%以上的效率。
栅极开通、栅极关断线性稳压控制器使用连接在开关节点的外部电荷泵,提供稳定的TFT栅极开通、关断电源。MAX8795A包含5个高性能运算放大器。这些放大器用于驱动LCD背板(VCOM)或gamma校正分压器。器件提供高输出电流(±130mA),高压摆率(45V/?s),宽频带(20MHz)以及满幅度输入输出。

一、MAX8795A功能和特点:       
        2.5V至5.5V电源电压范围
        1.2MHz电流模式升压调节器
          为脉冲负载提供快速瞬态响应
          高精度输出电压(1%)
          片内20V、3A、0.16Ωn沟道MOSFET
          高效率(85%)
       用于VGON和VGOFF的线性稳压控制器
        高性能运算放大器
        ±130mA输出短路电流
        45V/us压摆率
         20MHz-3dB带宽
        满幅度输入/输出
      逻辑控制、延时可调的高压开关
       定时器延迟故障闭锁所有调节器输出
      过热过载保护

      0.6mA静态电流


二、MAX8795A引脚功能


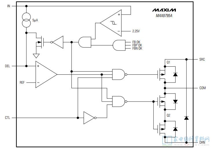
三、MAX8795A内部方框图


四、MAX8795A典型应用电路


五、MAX8795A电气参数