概述:MAX8505采用贴片16脚封装,工作在2.6V至5.5V输入电压范围内,产生0.8V至0.85 x VIN的可调输出电压,电流可达3A。在外加2.6V至5.5V的偏置电源时,输入电压最低可达2.25V。

一、MAX8505功能和特点:   
     ●节省空间—4.9mmx6mm占位面积,1?H电感,47?F陶瓷输出电容
     ●陶瓷电容或聚合体电容
     ●在整个负载、输入电源和温度范围内具有±1%的精确输出
     ●快速瞬态响应
     ●可调的软启动
     ●上电过程中的电压调节软启动限制了输出电压跌落

     ●POK监视输出电压


二、MAX8505引脚功能


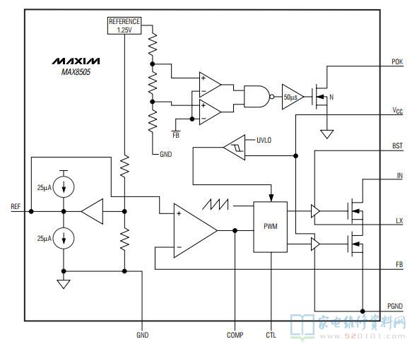
三、MAX8505内部方框图


四、MAX8505典型应用电路


五、MAX8505电气参数