概述:LTC5535采用扁平(高度仅1mm)SOT-23封装。是一个具有可调增益和 12MHz 基带带宽的精准 600MHz 至 7GHz、RF 检波器 RF 对数检波器。

一、LTC5535功能和特点:

      温度补偿型内部肖特基二极管RF检波器

      宽输入频率范围:600MHz至7GHz*

       宽输入功率范围:-32dBm至10dBm

      外部增益控制

      精准VOUT偏移控制

      低起动电压:200mV(增益=2)

       宽VCC范围:2.7V至5.5V

      低工作电流:2mA


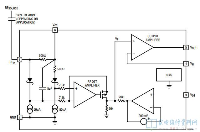
二、LTC5535引脚功能


三、LTC5535内部方框图


四、LTC5535典型应用电路