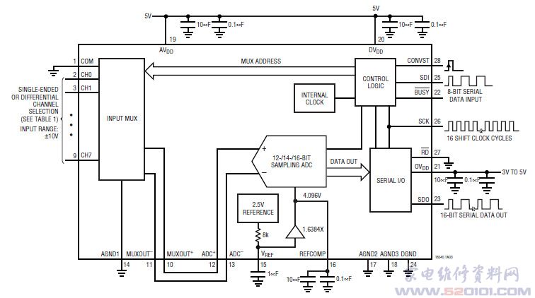
概述:LTC1856采用引脚兼容SSOP-28封装。 为5V、16 位、8 通道、100ksps 模数转换器(ADC)。该器件具有 ±10V 的输入范围和附加故障保护能力。在一个或多个未用通道上高达 ±30V 的过压故障不会降低所选通道的准确度,并保证保护 24V(±10% 容限)工业电源线。
LTC1856 的多路复用器可以配置为接受 4 个差分输入、8 个单端输入、或差分输入与单端输入的混合。这个 ADC 在整个温度范围内具有 15 位无漏码 DC 性能和 ±3 LSB(最大值)INL。LTC1856 还实现了 87dB SINAD 和 -101dB THD 的卓越 AC 性能,并为仪表、工业过程控制等多通道高分辨率应用而优化。
LTC1856 用单 5V 电源工作,在 100ksps 时仅消耗 40mW 功率。LTC1856 具有 2.5V 内部基准,典型温度系数为 ±10ppm/oC,该器件还可以从外部驱动以提高准确度。就功率敏感应用而言,LTC1856 提供两种断电模式,其中在基准工作的打盹模式时,功耗降至 27.5mW,在基准断电的休眠模式时,功耗为 40uW。
一、LTC1856功能和特点:
单5V电源
具有±30V故障保护的8通道多路复用器
±10V双极性输入范围:单端或差分
100ksps采样率
功耗:100ksps时为40mW、打盹模式时为27.5mW、休眠模式时为40uW
±3 LSB(最大值)INL、87dB SINAD
内部2.5V基准
转换之间自动停机可降低功耗
真正差分输入抑制共模噪声
SPI兼容串行I/O



网友评论