它的电流传感方案提供了至二次侧的良好稳压电流,而无需使用光耦合器,不仅可降低成本,还提高了可靠性。其单级功率PFC稳压器的设计只需最少的外部元件,且散热加强型MSOP -16E封装更为 off-line LED应用确保简单而精小的layout面积。
提供超过86%的效率,并无需大多数应用中LED驱动 IC的外部散热片。特殊的内部电路提供高达0.977的主动PFC,可轻易满足DOE(美国能源部)要求和IEC 61000-3-2 Class C照明设备谐波要求。
此外,针对需要4W至超过100W的 LED 功率之 LED 应用最佳化,并可用于标准的嵌壁式 TRIAC调光器而不会产生可见的闪烁。开路和短路LED保护可于广泛LED应用中确保长期可靠性。
一、LT3799功能和特点:
具极少外部组件的隔离型PFCLED驱动器
可采用TRIAC进行调光
VIN和VOUT仅受限于外部组件
有源功率因数校正(典型PFC>0.97)
低谐波成分
无需光耦合器
准确的已调LED电流(典型准确度为±5%)
开路LED和短路LED保护
二、LT3799引脚功能
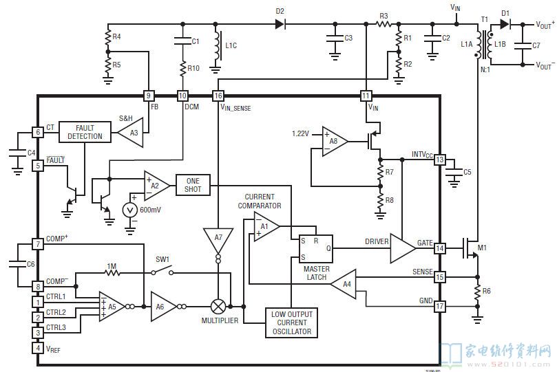
三、LT3799内部方框图

四、LT3799典型应用电路
网友评论