概述:LTC3127采用小外形耐热性能增强型10引脚(3mmx3mmx0.75mm)DFN封装和12引脚MSOP封装。效率为 96% 的同步降压-升压型转换器,该器件用高于、低于或等于输出的输入向稳定输出电压提供高达 1A 的输出电流。具有一个准确度达 ±4% 的可编程平均输入电流限值 (范围为 200mA 至 1000mA),从而使其非常适合于从 GSM 调制解调器或超级电容器充电器 (具有严格输出电流限值的电源来供电)。这使系统设计师能够最大限度地提高从受限电源吸取的电流,从而显著改善数据速率或充电时间。1.8V 至 5.5V 输入范围和 1.8V 至 5.25V 的输出范围与所有类型的 PC 卡槽、USB 和单节锂离子或双节/三节碱性/镍镉/镍氢金属电池应用兼容。电流模式降压-升压型拓扑通过所有工作模式提供连续传输模式,从而简化了设计并确保卓越的性能。恒定 1.35MHz 开关频率提供低噪声工作,同时最大限度地减小所需为数不多的几个外部组件的尺寸。

      含有两个 N 沟道 MOSFET (分别为 140mΩ 和 160mΩ) 和两个 P 沟道 MOSFET (分别为 160mΩ 和 190mΩ),以提供高达 96% 的效率。该器件的可选突发模式 (Burst Mode®) 工作仅需要 35uA 的静态电流,停机电流低于 1uA,从而进一步延长了电池运行时间。就需要最低噪声的应用而言,可以配置为以固定频率 PWM 模式运行,从而降低了噪声和潜在的 RF 干扰。其它特点包括热过载保护和输出断接功能。


一、LTC3127功能和特点:


    准确度达±4%的可编程(0.2A至1A)平均输入电流限值

    可由高于、低于或等于输出电压的输入电压获得稳压输出

    1.8V至5.5V(输入)和1.8V至5.25V(输出)电压范围

    0.6A连续输出电流:VIN>1.8V

     1A连续输出电流:VIN>3V

    单个电感器

    同步整流:效率高达96%

    突发模式(BurstMode?)操作:IQ=35μA(可利用引脚来选择)

    在停机模式中提供输出断接

    <1μA的停机电流


二、LTC3127引脚功能


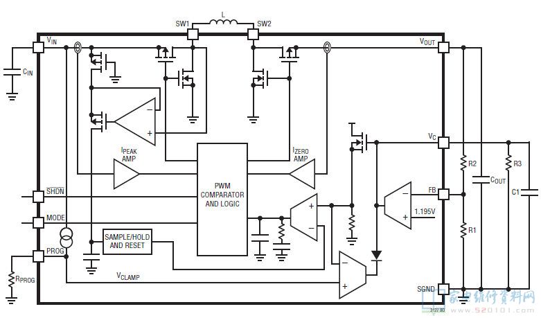
三、LTC3127内部方框图


四、LTC3127典型应用电路