概述:FSCQ1265RTYDTU采用单列5脚封装。变换开帧功率可达170W(230VAC±15%),用于85V~265VAC时变换开帧功率为140W,最大峰值电流IP-P=7A;效率为80%~83%;对于上述输出功率,整流后选用330~470μF/ 400V的电容。是一个集成脉宽调制(PWM)控制器和大功率Sense FET场效应管组合,内含OSC振荡产生、放大电路,基准电压比较放大、控制电路,启动电压输入与过压保护电路,反馈稳压调节信号输入、放大电路,以及大功率场效管输出电路。具有过载保护(OLP)、异常过流保护(AOCP)、过压保护(OVP)和热切断TSD,其中OLP和OVP是自动重新启动模式保护,而TSD和AOCP是门锁模的保护形式。
| 序号 | 名称 | 功能 |
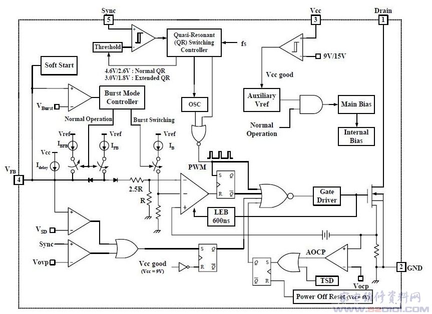
| 1 | Drain | 接开关栅极(D) |
| 2 | GND | 地 |
| 3 | Vcc | 供电电压端 |
| 4 | Vfb | 过流、稳压、过压检测信号输入脚 |
| 5 | Sync | 内接开关管源极(S) |
三、FSCQ1265RTYDTU主要性能
● 优化准谐振变换器(QRC);
● 为低于1W的待机功耗下运行提供先进的突变模式;
● 脉间电流限制可达7A;
● 设置过载保护OLP,并能自动重新启动;
● 设置过压保护OVP,并能自动重新启动;
● 异常过流保护AOC,采用门限方式;
● 内部过热切断TSD,采用门限方式;
● 设置具有延时的欠压闭锁(UVLO)功能;
● 很低启动电流,仅有25μA;
● 很低运行电流,典型值为6mA;
● 内设有高电压功率管SenseFET;
● 内设有软启动,仅需20ms;
● 为适应宽域输入,设置扩展准谐振切换。
六、FSCQ1265RTYDTU测试数据
| 序号 | 名称 | 功能 | 正常工作电压(V) | 待机工作电压(V) |
| 1 | Drain | 接开关栅极(D) | 300 | 300 |
| 2 | GND | 地 | 0 | 0 |
| 3 | VCC | 供电电压端 | 18 | 18 |
| 4 | Vfb | 过流、稳压、过压检测信号输入脚 | 5.2 | 5.2 |
| 5 | Sync | 内接开关管源极(S) | 0 | 0 |





网友评论