概述:LTC6603采用4mm x 4mm QFN 24脚封装。工作电压范围:2.7V至3.6V,输入范围从0V至5.5V。具有一个双路匹配可编程 9 阶开关电容器线性相位滤波器和 ADC 驱动器。滤波器高达 2.5MHz 的低通截止频率及其增益可通过一个串行 SPI 端口调节,或者可以通过引脚搭接来固定。在 100:1 频率范围内的精细频率控制可采用一个外部 DAC 改变该器件的主基准时钟来实现。由于 LTC6603 具有可编程性、陡峭的滤波器滚降频率响应、以及保证的相位和增益性能,因而使其成为一款非常适合于 CDMA-2000,W-CDMA 和 LTE (长期演进) 毫微微蜂窝基站、中继器、RFID 阅读器、成像、声纳扫描接收器以及众多工业信号处理仪器中 I/Q 解调器的基带滤波器。


一、LTC6603功能和特点:


      保证相位和增益匹配规格

      可编程带宽(BW)高达2.5MHz

      可编程增益(0dB/6dB/12dB/24dB)

       9阶线性相位响应

      差分、轨至轨输入和输出

       低噪声:-145dBm/Hz(参考于输入)

      低失真:-75dBc(在200kHz)

      简单的引脚编程或SPI接口

      可利用一个外部电阻器来设定最大速率/功率


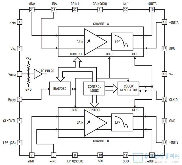
二、LTC6603引脚功能


三、LTC6603内部方框图


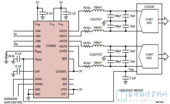
四、LTC6603典型应用电路