概述:LT3990采用小型10引脚MSOP和(3mmx2mm)DFN封装。4.3V 至 60V 输入电压范围,为350mA、60V 超低静态电流降压型开关稳压器。其突发模式 (Burst Mode) 工作在无负载情况下保持静态电流低于2.5uA。其内部 550mA 开关可以在电压低至 1.21V 时提供高达350mA 的连续输出电流。突发模式工作提供了超低静态电流,这类系统需要始终保持接通工作和最佳的电池寿命。开关频率从 200kHz 至 2.2MHz 是用户可编程的,从而使设计师能够优化效率,同时避开关键噪声敏感频段。
      运用一个高效率 550mA、300mV 开关,在单芯片中集成了必要的升压和箝位肖特基二极管、振荡器、控制和逻辑电路。低纹波突发模式工作在低输出电流时确保高效率,同时保持输出纹波低于 5mVPK-PK。特殊设计方法和一种新的高压工艺使得在宽输入电压范围内可实现高效率,而且LT3990 的电流模式拓扑实现了快速瞬态响应和卓越的环路稳定性。其它特点包括电源良好标记软启动功能和输出短路保护。

一、LT3990功能和特点:
低纹波突发模式工作
在12VIN至3.3VOUT时IQ为2.5uA
输出纹波<5mVP-P
宽输入电压范围:4.3V至60V工作
可调开关频率:200kHz至2.2MHz
集成的升压和箝位二极管
350mA输出电流
准确的1V使能引脚门限
低停机电流:IQ=0.7uA
内部检测限制箝位二极管电流
电源良好标记
输出电压:1.21V至25V

内部补偿


二、LT3990引脚功能


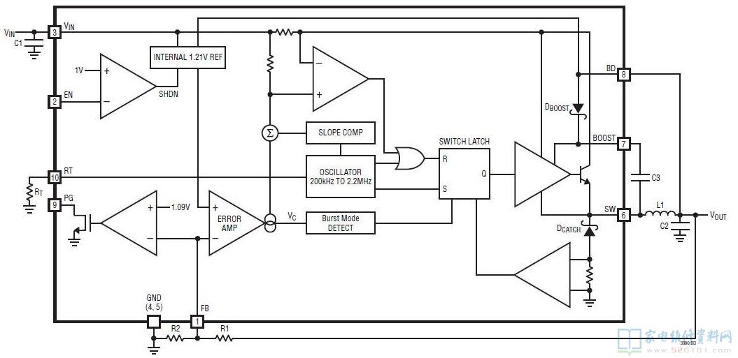
三、LT3990内部方框图


四、LT3990典型应用电路