用手机访问
概述:MCP2004采用8引脚PDIP、SOIC和4mmx4mmDFN封装。符合LIN总线1.X/2.0/2.1和SAE J2602标准。
一、MCP2004引脚功能
二、MCP2004内部方框图
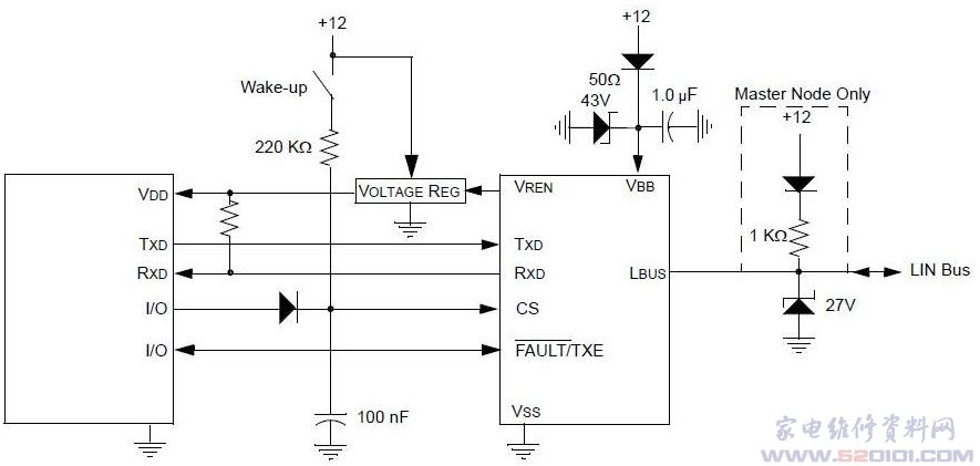
三、MCP2004典型应用电路
网友评论