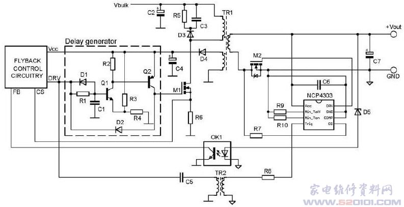
概述:NCP4303A采用无铅8引脚SOIC封装,门驱动钳位电压为12V,门驱动钳位电压为12 V,为全功能同步整流控制器及驱动器集成电路。用于为同步整流MOSFET提供时序恰当的驱动信号。典型值40 ns的极短关闭延迟时间,结合驱动器大汲电流(sink current)能力和自动封装寄生电感补偿系统,使同步整流MOSFET导电时间延至最长,从而提升开关电源能效。
外部可调节的最小导通和关闭时间(取决于VCC电平)帮助解决由印制电路板(PCB)布线及其它寄生元件导致的振铃问题,因而提供可靠及无噪声的工作。NCP4303还具有触发器输入,可用作接口连接电源的初级端,能用于恒流应用。



网友评论