概述:LT3512采用小型MSOP-16封装,其中有4个引脚去掉了,以提供额外的高压引脚间隔。为高压隔离型单片反激式稳压器。因为输出电压是从主端反激信号中检测,所以无需光耦合器、第三个绕组或信号变压器实现反馈。在 4.5V 至 100V 输入电压范围内工作,具有 420mA、150V 电源开关,提供高达 4.5W 的输出功率。

      LT3512 运用边界模式操作,此模式是一种电流模式控制开关方案,可在整个电压、负载和温度范围内实现优于 ±5% 的稳压。边界模式也被称为临界导通模式,与同等的连续导通模式设计相比,它允许使用较小的变压器。输出电压能够很容易地利用两个外部电阻器和变压器匝数比来设定。


一、特点:

  ·VIN范围为4.5V至100V
  ·内置420mA、150V的集成式电源开关
  ·无需光耦合器、变压器或第三个绕组实现反馈
  ·电流模式控制
  ·边界模式工作
  ·用两个外部电阻器设定VOUT
  ·可采用现成有售的变压器
  ·可编程欠压闭锁

  ·输出电压温度补偿


二、LT3512引脚功能


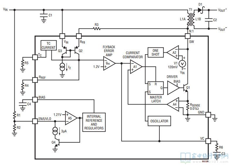
三、LT3512内部方框图


四、LT3512典型应用电路