概述:LTC4070采用耐热性能增强型、扁平(高度仅0.75mm)8引脚(2mmx3mm)DFN封装和MSOP封装。是一款面向锂离子/聚合物电池、易于使用和纤巧的并联电池充电器系统电路。该器件以其 450nA 的工作电流,用以前不能使用的非常低电流、断续或连续充电电源,对电池进行充电和保护。增加一个外部 PMOS 并联器件后,充电电流可以从 50mA 提高到 500mA。一个内部电池热量查验器降低浮置电压,以在电池温度升高时保护锂离子/聚合物电池。通过串联配置几个 LTC4070,可以平衡并给多节电池组充电。仅用需要与输入电压串联的单个外部电阻器,就可以提供一个完整和超紧凑的充电器解决方案。
具有引脚可选的 4.0V、4.1V 或 4.2V 设置,其 1% 准确度的电池浮置电压允许用户优化电池容量和寿命之间的平衡。独立的低电池电量和高电池电量监察状态输出表明电池已放电或充分充电。加上一个与负载串联的外部 PFET,该低电池电量状态输出实现了锁断功能,该功能自动使系统负载与电池断接,以保护电池免于深度放电。

一、LTC4070功能和特点:
    低工作电流(450nA)
    在整个温度和并联电流范围内实现1%的浮置电压准确度
    50mA最大内部并联电流(采用外部PFET时可达500mA)
    可通过引脚来选择的浮置电压选项:4.0V、4.1V、4.2V
    用于提供锂离子/锂聚合物电池保护的超低功率脉动NTC浮置电压调节
    适合于间歇、连续和非常低功率充电电源
    低和高电池状态输出

    简单的低电压负载断接应用


二、LTC4070引脚功能


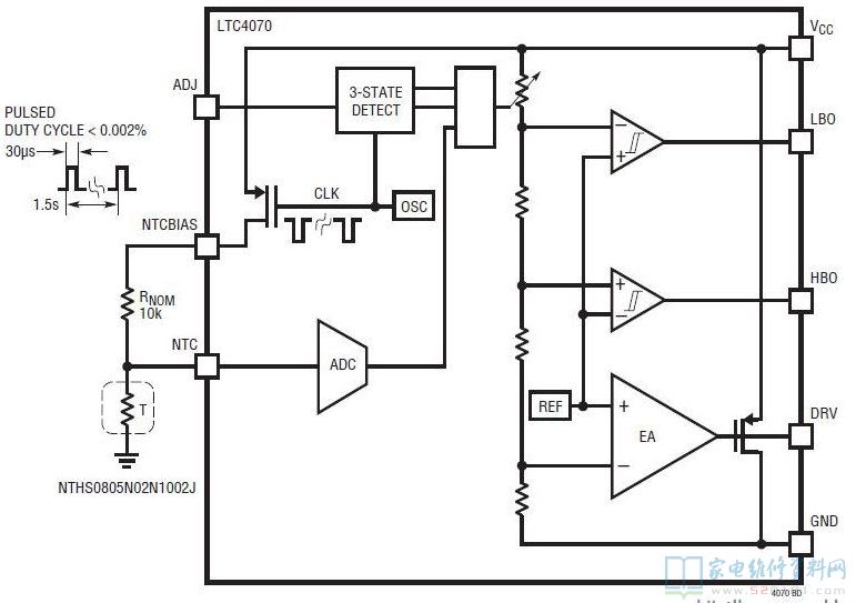
三、LTC4070内部方框图


四、LTC4070典型应用电路