• 什么是可控硅

    可控硅在自动控制控系统,机电领域,工业电气及家电等方面都有广泛的应用。可控硅是一种有源开关元件,平时它保持在非道通状态,直到由一个较少的控制信号对其触发或称“点火”使其道通,一旦被点火就算撤离触发信号它也保持道通状态,要使其截止可在其阳极与阴极间加上反向电压或将流过可控硅二极管的电流减少到...

       2007-09-18

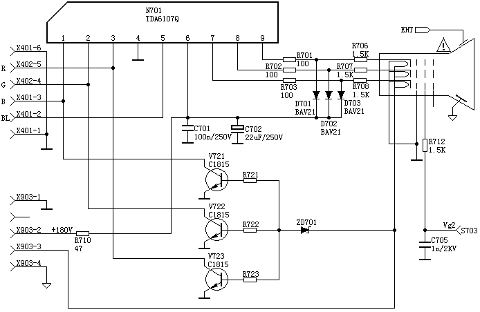
  • TDA6107组成的彩电视放典型应用电路图

    TDA6107内藏三路独立的视频放大电路,具有暗电流检测功能,既可输入R、G、B三基色信号,也可输入R-Y、B-Y、G-Y、Y三基色色差信号,图示为输入R、G、B三基色信号时的应用图。1脚:2.3V——R(或R-Y)信号输入2脚:2.3V——G(或G-...

       2007-08-13

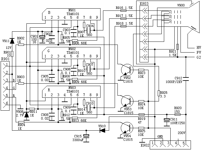
  • TDA6101组成的彩电视放典型应用电路图

    TDA6101为宽带视频放大电路,视频带宽达9MHz,一般用于较高档的机型中。1脚:2.7V——基准电压2脚:12V——电源3脚:2.6V——信号输入端4脚:0V——地5脚:6.7V——暗电流信号输出6脚:200V——电源7脚:130V——交流信号输出...

       2007-08-13

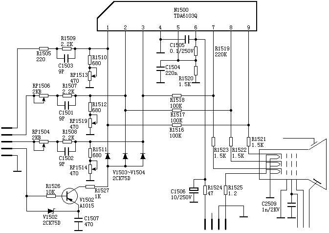
  • TDA6103组成的彩电视放典型应用电路图

    TDA6103内含三组视频输出放大器,视频带宽达7.5MHZ,内设过热保护、防CRT跳火保护,图为TDA6103在长虹D2191机型上的应用。 TDA6103的(1)、(2)、(3)脚为R、G、B输入脚,(7)、(8...

       2007-08-13

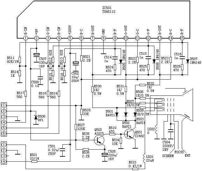
  • TDA5112组成的彩电视放典型应用电路图

    TDA5112引脚功能及参考电压:1脚:2.5V——红基色信号输入2脚:9.0V——低压供电3脚:2.5V——绿基色信号输入4脚:2.5V——蓝基色信号输入5脚:220V——高压供电6脚:5.6V——总线控制调整(暗平衡)7脚:161V——蓝基色驱动8...

       2007-08-13

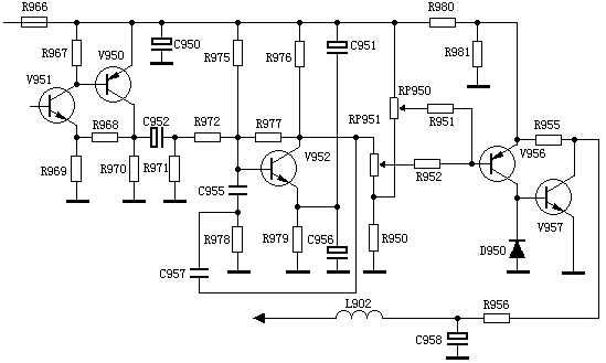
  • 彩电分立元件组成的枕形校正典型应用电路图3

    采用此枕校电路的机型有:韩国三星MC-15机芯、金星C6418、V6458、牡丹64C1、乐华CT6388W等。 场锯齿波电压经P404的(4)脚送到枕校电路,R455、C454、R457组成积分电路,对场锯齿波积分...

       2007-08-13

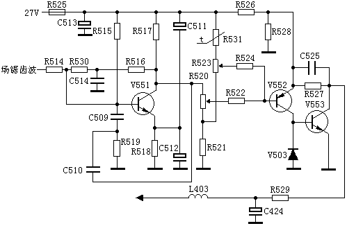
  • 彩电分立元件组成的枕形校正典型应用电路图1

    场锯齿波信号由R514送入V551的基极,经R516、C514积分,C510、R519、C509、V551的E-B极微分,形成抛物波信号,再经V552放大后从集电极输出,直接送到V553的基极,从V553集电极输出的抛物波信号经R529、L403加在V...

       2007-08-13

  • 彩电分立元件组成的枕形校正典型应用电路图2

    该电路摘自金星D2918机型枕校电路,和枕校电路-1相比,仅多了V951、V950两级放大,其原因是场锯齿波不是取自场偏转线圈取样电阻,而是从TDA8838的(46)脚取得,因幅度较小,所以加了两级放大。 ...

       2007-08-13

  • 日立CMT2988组成的枕形校正典型应用电路图

    和日立CMT2988枕校电路相同的机型还有:日立25M8C、CMT2518、CMT2718、CMT2916、CMT2588、CMT2598、CMT2998、福日HFC2581、2586、2587、2986、2987等。 ...

       2007-08-13

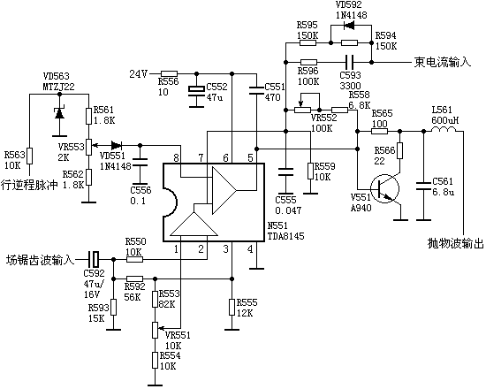
  • TDA8145组成的枕形校正典型应用电路图

    TDA8145是用得很广的枕形校正专用IC,其基本工作原理如下: 场锯齿波电压经C592、R550送至N551的(2)脚,经IC内部放大限幅并作波形处理后在7脚形成上凸的场频抛物波电压,同时加至内部运放的反相输入端与...

       2007-08-13

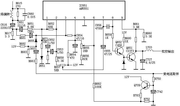
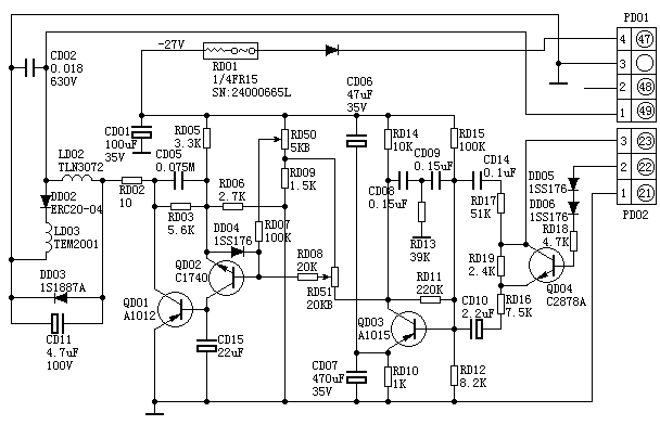
  • 东芝2500XH组成的枕形校正典型应用电路图

    和东芝2500XH枕校电路相同的还有:东芝2506XH、2800XH、2806XH等。 场锯齿波电压经PD02的(3)脚、RD17、CD14、RD16、RD19、CD10送到QD03的B极。QD04为50Hz/60H...

       2007-08-13

  • TA8859组成的枕形校正典型应用电路图

    场激励脉冲信号直接加到N402(TA8859)的(13)脚,触发内部单稳态触发器,产生脉冲宽度恒定的场频脉冲,经整形后去控制场锯齿波形成电路,使N402(15)脚外接锯齿波形成电容C418恒流充电,形成锯齿波电流。锯齿波的幅度和充电速度受N402的AG...

       2007-08-13

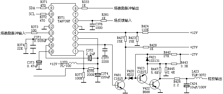
  • TA8739组成的枕形校正典型应用电路图

    该图是金星C6428的枕形校正电路。 TA8739的工作原理与TA8859相同,只是总线地址码不同,因而不能互换使用。 ...

       2007-08-13

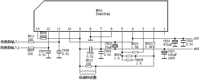
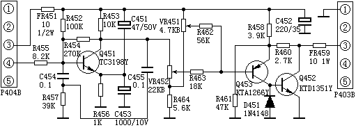
  • TDA8354Q场扫描功放典型应用电路图

    该电路摘自金星D2908F1脚:0.3V——2脚:7.9V——电流反馈输入3脚:8.4V——电压变换输入4脚:16V——电源5脚:8.4V——电压输出端(下)6脚:0V——地7脚:48V——电源8脚:0V——地9脚:8.4V——电压输出端(上)10脚:16V——电源11脚:1.2V——场推...

       2007-08-13