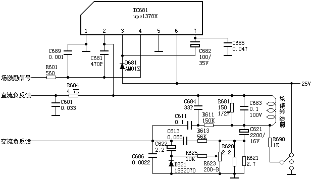
• uPC1378H场扫描功放典型应用电路图

    uPC1378H引脚功能:1脚:0V——地2脚:12V——场输出3脚:26V——自举电压输入4脚:0.8V——场推动信号输入5脚:0V——外接退耦电容6脚:26V——电源输入7脚:1.8V——自举电压输出 ...

       2007-08-13

  • TDA8351AQ场扫描功放典型应用电路图

    TDA8351AQ和TDA8351Q是不同的,两者引脚数不一样,TDA8351Q为9脚,而TDA8351AQ为13脚,不能互换。该电路摘自金星C8602TDA8351AQ引脚功能:1脚——正相输入端2脚——反相输入端。3脚——输出A4脚——16V供电5脚——反馈6脚——空7脚——地8脚——...

       2007-08-13

  • TDA8351场扫描功放典型应用电路图

    该电路摘自金星D2933F1脚:2.4V——正相输入端2脚:2.4V——反相输入端3脚:16V——电源14脚:8V——输出端(下)5脚:0V——地6脚:45V——电源27脚:8V——输出端(上)8脚:0.2V——场基准电流9脚:8V——反馈输入 ...

       2007-08-13

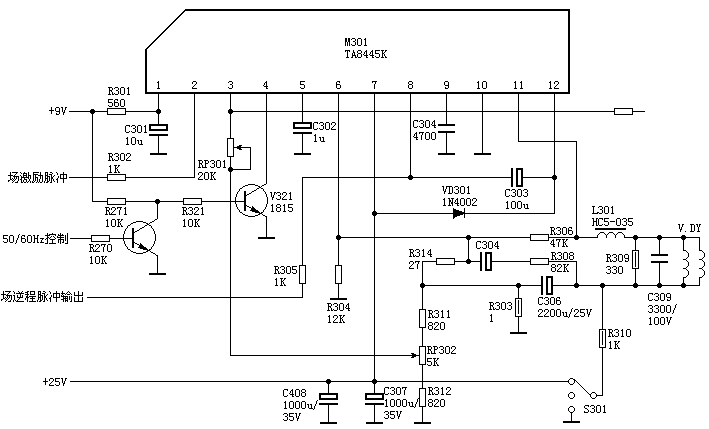
  • TA8445K场扫描功放典型应用电路图

    该电路摘自西湖CM2528。1脚:9V——电源12脚:0.2V——场触发脉冲输入端3脚:1.3V——场幅控制4脚:L/HV——50/60Hz转换(50Hz=L;60Hz=H)5脚:3V——外接锯齿波形成电容6脚:3.2V——负反馈...

       2007-08-13

  • TDA3654场扫描功放典型应用电路图

    TDA3654是一块能驱动多种偏转角系统的场输出电路,驱动电流可达1.5A(P-P),内有过热、过载保护。 图示为TDA3654与TDA8362配套使用的应用图。TDA8362的(43)脚输出的场锯齿波经R503、R...

       2007-08-13

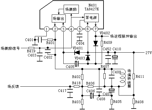
  • TA8427场扫描功放典型应用电路图

    TA84271脚:0V——地2脚:14V——场输出3脚:27V——场输出级电源4脚:1.0V——场激励信号输入5脚:0.6V——相位补偿6脚:27V——电源7脚:1.9V——泵电源输出端 ...

       2007-08-13

  • OTL分立场扫描功放典型应用电路图

    该OTL分立元件组成的场输出电路,在各种品牌机上有着广泛的应用(一般用在25或25寸以下机器中),尽管电路位号不尽相同,但电路程式是完全相同的,在维修时可作参考。 ...

       2007-08-13

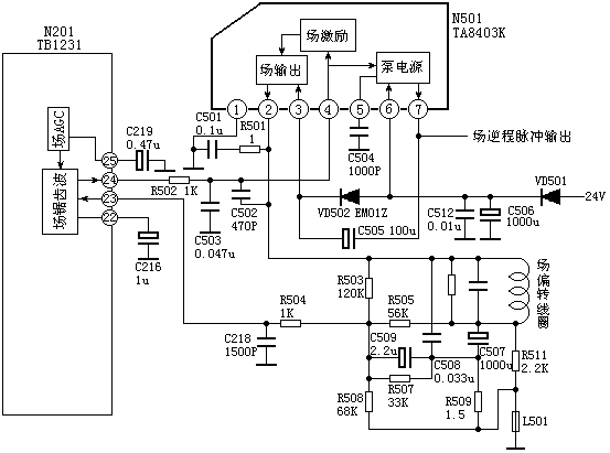
  • TA8403场扫描功放典型应用电路图

    TA84031脚:0V——地2脚:12.4V——场输出3脚:25V——场输出级电源4脚:1.0V——场激励信号输入5脚:0.6V——相位补偿6脚:24V——电源7脚:1.5V——泵电源输出端 ...

       2007-08-13

  • LA7841场扫描功放典型应用电路图

    LA78411脚:0V——地2脚:13V——输出端3脚:25.5V——电源4脚:2.6V——反馈输入端5脚:2.6V——场激励信号输入6脚:25.3V——电源7脚:2.1V——泵电源输出 ...

       2007-08-13

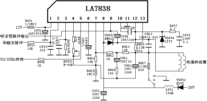
  • LA7838场扫描功放典型应用电路图

    LA7838(LA7837也可参考此电路,两者的区别仅在于输出电流不同)1脚:9.2V——VCC1电源2脚:4.8V——垂直触发输入端3脚:4.8V——单稳多谐振荡时间常数设定端4脚:4.8V——场幅控制端5脚:0.5V——50/60HZ转换场幅稳定控制端(50HZ:L&nbs...

       2007-08-13

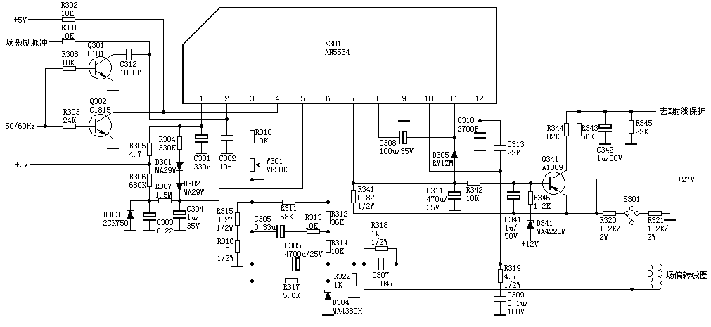
  • AN5534场扫描功放典型应用电路图

    该电路摘自长虹N2918型彩电1脚:9V——9V电源输入2脚:1.2V——场触发脉冲输入3脚:3.2V——场交流负反馈输入(场幅)4脚:4V——50/60Hz切换输入,50Hz=H,60Hz=L5脚:5.4V——场锯齿波形成6脚:5.0V——场交流负反馈输入(场线性)7脚:27V——电源8...

       2007-08-13

  • LA7833场扫描功放典型应用电路图

    LA7833/LA7830是较常见的场扫描输出集成电路,一般用于25及25寸以下的彩电中。1脚:0V——地2脚:15V——场输出端3脚:27V——泵电源输入端4脚:0.9V——场激励信号输入端5脚:0.8V——滤波6脚:27V——电源7脚:1.4V——...

       2007-08-13

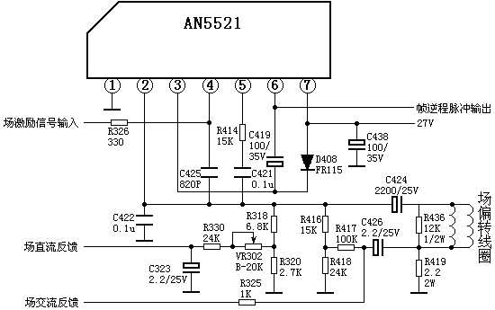
  • AN5521场扫描功放典型应用电路图

    AN55211脚:0V——地2脚:14V——场输出3脚:27V——场输出电源4脚:0.8V——场脉冲输入5脚:-0.2V——回扫启动脉冲输入6脚:1V——泵电源输出7脚:27V——电源 ...

       2007-08-13

  • TDA7057伴音功放电路典型应用电路图

    TDA7057引脚功能及参考电压:1脚:0~1V——直流音量控制12脚:0V——空3脚:2V——输入14脚:19V——电源5脚:2V——输入26脚:0V——信号地7脚:0~1V——直流音量控制28脚:8.6V——正向输出29脚:0V——功放地210脚:8.6V——负向输出211脚:8.6V...

       2007-08-13

  • TDA2616伴音功放电路典型应用电路图

    TDA2616引脚功能及参考电压:1脚:10V——信号输入12脚:5V——静噪(低电平静噪)3脚:10V——1/2基准电压4脚:10V——信号输出15脚:0V——地6脚:10V——信号输出27脚:20V——电源8脚:10V——负向输入端9脚:10V——信号输入2 ...

       2007-08-13

  • TDA2009伴音功放电路典型应用电路图

    TDA20091脚:1.2V——左声道输入2脚:0.8V——左声道反馈3脚:12V——静噪4脚:0.8V——右声道反馈5脚:1.2V——右声道输入6脚:0V——地7脚:0V——空8脚:12.4V——右声道输出9脚:24V——电源10脚:12.4V——左声道输出11脚:-- ...

       2007-08-13

  • TDA1521伴音功放电路典型应用电路图

    该电路摘自长虹C2191,为OTL双声道接法。 TDA1521引脚功能及参考电压:1脚:11V——反向输入1(L声道信号输入)2脚:11V——正向输入13脚:11V——参考1(OCL接法时为0V,OTL接...

       2007-08-13

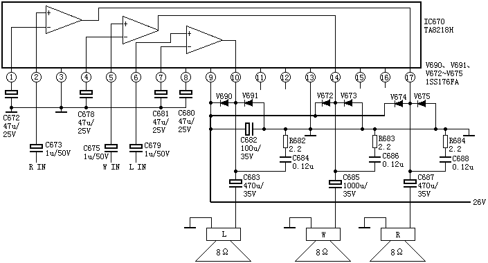
  • TA8218AH伴音功放电路典型应用电路图

    TA8218AH引脚功能及参考电压:1脚:1.9V——反向输入端2脚:2.1V——R路音频信号输入端3脚:0V——地4脚:1.9V——反向输入端5脚:2.1V——重低音音频信号输入端6脚:2.1V——L路音频信号输入7脚:1.9V——反向输入端8脚:8.9V——滤波9脚:26V——电源10...

       2007-08-13

  • TDA1013B伴音功放电路典型应用电路图

    TDA1013引脚功能及参考电压:1脚:0V——地2脚:7.7V——伴音输出3脚:16V——电源4脚:13.5V——电源5脚:0.3V——功放输入6脚:6.7V——前置输出7脚:2.8V——音量控制8脚:1.9V——音频输入9脚:0V——地 ...

       2007-08-13

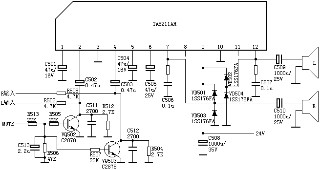
  • TA8211AH伴音功放电路典型应用电路图

    该电路摘自长虹C2588形彩电1脚:2.1V——左声道负反馈外接电容2脚:2.2V——左声道信号输入3脚:0V——地4脚:2.2V——右声道信号输入5脚:2.1V——右声道负反馈外接电容6脚:8.2V——电源滤波7脚:12V——右声道信号输出8脚:2.2V——空9脚:24V——电源10脚:...

       2007-08-13