今天先介绍霍耳效应( Hall Effect) 。
[发现者]爱德温·霍尔1855年出生于美国的缅因州,毕业于约翰·霍普金斯大学。在那个年代,金属中导电的机理还不清楚。麦克斯韦在《电磁学》一书中写道:我们必须记住,推动载流导体切割磁力线的力不是作用在电流上…,在导线中,电流的本身完全不受磁铁接近或其它电流的影响。
真是这样吗?1879年,24岁的霍尔在撰写物理学博士论文期间对麦克斯韦的理论进行验证式实验时发现,位于磁场中的导体上出现了横向电势差,霍尔将他的这一发现写成一篇名为“论磁铁对电流的新作用” 的论文,发表在《美国数学杂志》上。这种“新作用”就是后来被人们称作的“霍耳效应”。

Edwin Hall(1855~1938)
事实上,在霍尔发现这个现象之前,英国物理学家洛奇(O.Lodge)也曾有类似想法,但慑于麦克斯韦的权威,放弃了实验。麦克斯韦经典电磁学理论被霍尔打破之后,新的发现不断涌现。此后的一百多年里,反常霍尔效应、整数霍尔效应、分数霍尔效应、自旋霍尔效应和轨道霍尔效应等相继被发现,构成了一个庞大的霍尔效应家族,其中整数霍尔效应和分数霍尔效应的发现者分别在1985年和1998年获得诺贝尔奖。
英国著名物理学开尔文在谈到霍耳效应时说,霍尔效应即使与法拉第的电磁学相比也毫不逊色。
[原理]霍耳效应基于这样一个基本原理:带电粒子在磁场中运动时,会受到洛仑兹力(Lorentz force )的作用。那么反过来,如果强迫一个粒子在磁场中运动,就会带上电荷。
根据霍尔效应,如果在一块通电的半导体薄片上,加上和片子表面垂直的磁场,在薄片的横向两侧会出现一个电压(图中的Vh称为霍尔电压)。

霍耳效应
[应用]利用霍尔效应的磁传感器产品得到了广泛应用,许多测量仪器和传感器产品都是基于霍耳效应,如磁强计,压力传感器、电流传感器、转速表、计数器、接近开关等。

接近开关
精密可编程霍尔传感器IC

交流电流传感器
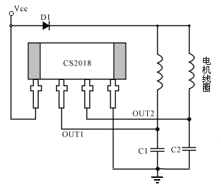
在变频电机控制系统中,可利用霍尔传感器测量转子的相对位置,所获得的电信号输入到控制芯片中,驱动电机旋转。同时,还可将该信号通过主板输出,作为测速信号使用,可谓一箭双雕。下图是用霍尔锁定型开关电路CS2018可以构成无刷电机控制电路,CS2018内部集成了霍尔电压发生器、差分放大器、史密特触发器和集电极开路的输出级等,它可直接驱动小功率的电机绕组。

基于霍尔效应的变频电机控制电路
作为一种无接触型传感器,霍尔传感器的造价高于光电传感器,但凭借其高可靠性在汽车领域赢得了广泛的应用空间。如检测齿轮齿速、油门位置、尾气再循环阀位置、马达与传动的速度和位置、用于防锁闸和牵引系统的车轮速度传感器、脚踏板、座椅安全带、刹车与离合器的位置、车锁、车窗及油耗等诸多方面,霍尔传感器都在发挥作用。
网友评论