音箱的分频电感重达千克,成本高且分布参数大,要影响音质的提升。
功放的动态范围有限,大功率的低频影响了高音的重放。尤其是甲类功放,高音变小且沙哑。
功放发热严重,需大面积的散热器,要增加成本和耗电。
基于以上考虑,为了发挥已有的甲类功放的高音质,同时享受震撼的低音效果,笔者设计了这款D类低音功放。我们知道,D类放大器的效率很高,且频率越低失真越小,人耳对低频又不敏感,因而用D类。这款功放功率峰值可达350W,几乎可以不用散热器,用原来的书架式音箱再加一个无源低音炮,即可构成完整的音响系统。

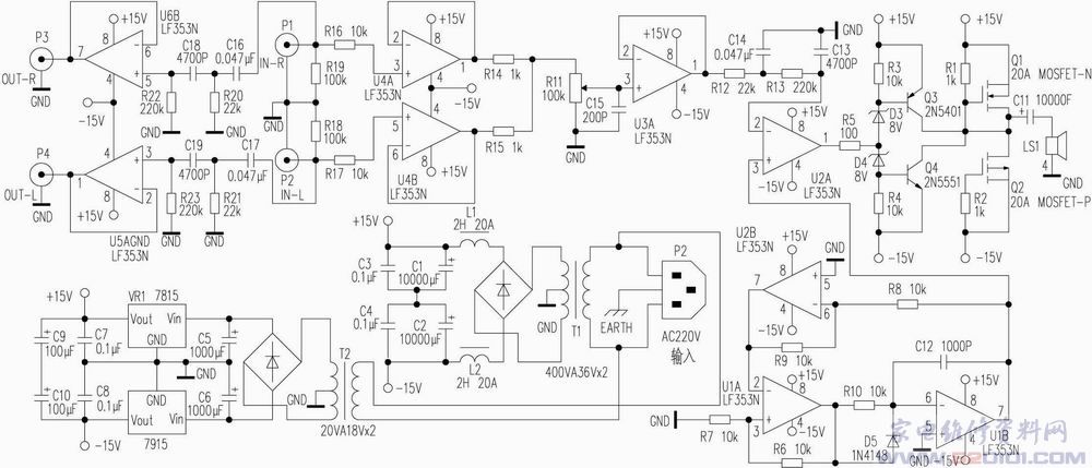
原理见图,声音信号从P1、P2引入,经过缓冲隔离和有源高通滤波,通过P3、P4接原有的功放系统,因为有缓冲级,所以左右声道有很高的分离度,由于滤掉了150Hz以下的频率成分,有效减小了原有系统的负担,确保整个系统有很大的动态范围。经过高通滤波的信号通过R11调节音量后进入比较器U2A。 U2B和U1构成锯齿波发生器,频率为100kHz左右。U2A把信号和锯齿波比较,得到PWM波,推动后级工作于开关状态,有效减小了后级的功耗。Q1 和Q2为推动管,用电流大于20A的高频对管即可,笔者用的是IRF150(40A, N沟道)和IRF9150(40A,P沟道)。C11为保护电解,保护音箱不通过直流电而损坏,容量越大越好。
L1、L2、C1、C2是滤波元件,为了防止50Hz交流电影响,也要越大越好,电容的耐压要大于100V。输出端没有滤波网络,因为低音炮喇叭对100kHz的开关成分呈高阻,即使放出来也听不到,因而省略。主要要注意的是数字部分(U2 、U1、后级推动管)要和滤波部分有效隔离,特别是U5部分,要大面积接地,最好用单独电源并用铜箔包起来。所有电路布线要合理,接线尽量最短,最好一点接地,且大电流部分要在铜箔上上一层锡。机箱最好用金属的并接地,也可和低音炮构成有源低音炮。Q1、Q2稍加散热即可。整个电路不需要调试即可工作,相信不会让你失望。
网友评论