• 山特牌UPS在无输入电源的情况下,开机无任何反应;有电源后,开机产生

      观察红指示灯微弱闪亮,有交流输出,但极不稳定。  据用户讲,此UPS是三年前购入,近一年闲置未用,最近发现不能启动。由此分析,可能是由于长时间闲置,电池慢慢放电造成放电过量,电压过低,逆变器不能启动。这是一台后备式UPS,内置两块电池,每块电池的理论电压为12伏,串连后为24伏。用万用...

       2007-08-18

  • 微机电源的故障处理

    大家可能像我一样拥有一台兼容机,而且肯定没少升级,不断地把新设备塞进机箱里,不考虑电源的承受能力。   终有一天,标称200W的开关电源在发出恐怖的声光效果后罢工了,不断升级的我在往机箱中增加了一个SONY光驱后终得“报应”,毕竟386水平的电源是经不起“多媒体”的折磨。当时的心情糟透了...

       2007-08-18

  • 电源引起的主机故障

    前几天我的一位好朋友想把他那台旧的k6电脑升级一下,但是又不想多花钱,于是让我陪他到电脑城的二手市场转一转,看看是否能够找到比较合适的二手电脑。  这位朋友原来的配置是k6 300、64M内存、3.2G硬盘、8M显存的小影霸SIS 6326显卡,ISA接口的声卡还整合了MODEN,另外还有...

       2007-08-18

  • 电源插座惹的祸

      笔者爱机这段时间遇到的怪事颇多。例如:进入操作系统后,莫名其妙的“黑屏”;通过电视卡观赏的电视画面质量很差,干扰现象严重;在用电高峰时段使用爱机,明显感觉有些“迟钝”;显示器刚开机时的行幅变大等等。   这些莫...

       2007-08-18

  • UPS和Win2000的安装冲突

    近日,笔者对自己的“爱机”进行硬件升级,并且重新选择安装了Win2000操作系统。  故障现象:  开始的时候安装很顺利,但系统对电脑进行自检时,电脑就突然断电了,而这时市电正常,况且我的电脑是经过UPS供电的,不可能在毫无警告情况下断电,笔者估计大概是UPS出了故障。  故障分析:  于...

       2007-08-18

  • 一个UPS故障

    读者来信:   我所在的地方用电极不稳定,随时会发生断电,故于去年买了一台杂牌UPS,由于是别人给我买的,所以不知道是什么牌子。  现在这台UPS突然不起作用了,故障如下:供电功率不够,只能供140W左右,单独给主机或单独给显示器、音箱供电都没有问题。开机后,如果是突然断电,在其瞬间能供应...

       2007-08-18

  • 显示器二次电源电路概述

    显示器工作在不同的显示模式下,行扫描频率会变化很大,对于15英寸的SVGA而言,行频的变化范围在30~50kHz之间,对于屏幕再大一些的显示器,由于分辨率的提高,它的行扫描频率范...

       2007-08-18

  • 漫谈ATX电源

    电源品质好坏直接影响着电脑的安全运行及性能的充分发挥。ATX电源是1996年推出的一种技术规范,广泛应用于电脑中,是目前最为流行的PC专用电源,与传统的AT电源相比,无论从内部还是外部形状上说都不一样,它更符合“绿色电脑”的标准。它配合ATX主扳及ATX机箱一起使用。 1.AT...

       2007-08-18

  • 关于UC3842的供电问题

    摘要:本文介绍了UC3842在单端式PWM型开关电源中的应用,重点讨论了UC3842供电问题的解决方法。利用UC3842作单端式PWM型开关电源控制电路,调试方便实用。 关键词:UC3842单端式PWM型开关电源 一、引言   UC3842是一种电流型脉宽控制器,它可以直接驱动MOS管、I...

       2007-08-18

  • 计算机供电不足维修

      计算机处于满负荷状态运行一段时间后(此时CPU使用率保持在100%,硬盘也在大量读写数据),经常性地自动重启。其中一台在挂接一块60GB硬盘和一块80GB硬盘时,出现供电不足的现象。  此两台兼容机,一台CPU为Athlon XP 1700+,一台CPU为P4 1.7GHz,主机电源均...

       2007-08-18

  • 计算机开关电源轻松检修

    计算机开关电源轻松检修作者:小妖转贴自:PConline一颗强劲的CPU可以带着我们在复杂的数码世界里飞速狂奔,一块最酷的显示卡会带着我们在绚丽的3D世界里领略那五光十色的震撼,一块最棒的声卡更...

       2007-08-18

  • ATX电源典型故障诊断

    采用ATX电源的计算机系统出了故障,要从CMOS设置、Windows中ACPI的设置及电源和主板等几个方面进行全面的分析。硬件方面,为了区别故障在负载上还是在电源本身,可以将电源拆卸下来,用一台报废的设备(如硬盘等)作假负载,以免出现空载保护。在PS-ON信号线(绿色)与地线之...

       2007-08-18

  • 电源风扇有噪音可以这样修

    电源盒里的风扇用久了,这几天开机的时候噪声非常大,很怛心硬盘会受振动影响挂掉。今天有空把它拆开擦了擦,加了点机油(缝纫机油最好),就一点声音都没有了。方法如下:   一、拆开  >把电源线拨掉,把电源盒的紧固螺钉拆下来,再旋下电源盒的螺钉(想保修的兄弟就不要拆了,我反正是...

       2007-08-18

  • 按下电源 风扇转但主机不启动

      在上一篇文章“打开电源主机无反应该怎么办”当中,我们分析了按下电源开关后,主机无任何反应的这种情况出现的原因以及解决的方法。今天我们为大家带来的是这一类似故障的第二种情况:按下电源开关后,风扇旋转但主机不启动。 1、电源开关故障  当电源开关按键因为老化不能复位时或机箱前面...

       2007-08-18

  • 时刻准备着_UPS电源的选择与使用

    转自中国教育报  文/陈士凡  UPS电源作为电脑的重要辅助设备在各行各业得到了广泛的应用。在学校,UPS电源更是维护电脑及校园网络稳定的重要辅助设备之一,如何选择UPS、使用并延长其寿命,减少发生故障的概率,是很多学校普遍关注的问题。在此,笔者对UPS电源的选购、使用、维护作...

       2007-08-18

  • 不间断电源(UPS)的使用与维护

    家用的UPS大多是1000W以下的短延时后备式的。此类UPS最基本的组成有电池充电器、电池组、逆变器三部分,有些UPS在此基础上还加上了电源滤波器和交流稳压器等组件,进一步提高了UPS的性能和实用性。 后备式UPS故障最多的部件还是UPS中的...

       2007-08-18

  • 电脑开关电源检修实例

      一颗强劲的CPU可以带着我们在复杂的数码世界里飞速狂奔,一块最酷的显示卡会带着我们在绚丽的3D世界里领略那五光十色的震撼,一块最棒的声卡更能带领我们进入那美妙的音乐殿堂。相对于CPU,显示卡、声卡而言,电源可能是微不足道的,我们对它的了解也不是很多,可是我们必须知道,一个稳...

       2007-08-18

  • 超频竟然会导致USB设备故障

     在今年春节,为了帮朋友选购电脑配件,我陪他一起到二手市场去淘宝。不想竟意外地发现了一块联想A12(VIA Apollo Pro 266芯片组)主板,搭配一块赛扬800MHz的CPU和一条DDR 128MB内存,一共只要450元,笔者当即就掏钱买下了。   回到家,把所有配件安...

       2007-08-18

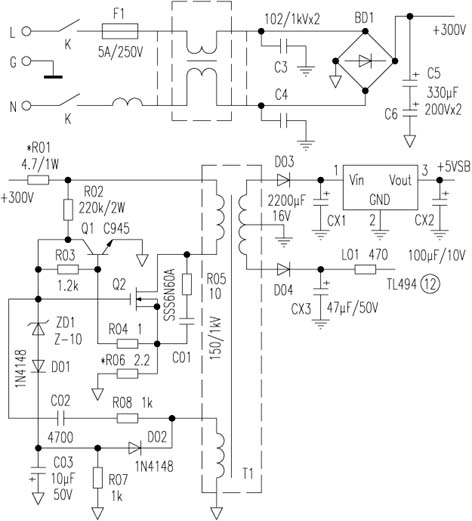
  • [图文]ATX电源原理图

    ...

       2007-08-18