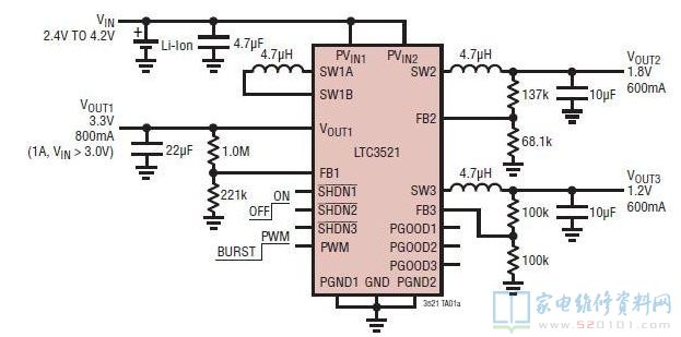
概述:LTC3521采用小外形4mmx4mmQFN封装和耐热性能增强型TSSOP封装。1.8V至5.5V输入电压范围。该器件兼有一个 1A 同步降压-升压型 DC/DC 转换器和两个 600mA 同步降压型 DC/DC 转换器以提供 3 个输出轨,效率可高达 95%。1.8V 至 5.5V 的输入范围,因此该器件与所有类型的 PC 板卡插槽、USB 和单节锂离子或双/三节碱性/镍镉/镍氢金属电池应用都兼容。

      同步降压-升压型通道所采用的拓扑在所有工作模式之间提供连续转换,从而非常适用于甚至在电池电压下降至低于输出时也必须保持恒定输出电压的应用。在很多情况下,这能增加多达 20% 的电池运行时间。其降压-升压型通道可以提供 1.8V 至 5.25V 的恒定输出电压,而每一个同步降压型通道则能够提供 0.6V 至 5.25V 的输出,从而使该器件适用于多种手持式应用。恒定 1.1MHz 开关频率可实现低噪声工作,同时最大限度地减小了外部组件的尺寸。

同步降压-升压型通道提供连续传导工作,以在宽输入电压范围内最大限度地提高效率,同时最大限度地降低开关噪声。降压型转换器采用电流模式控制和同步整流以确保最佳效率。该器件的可选突发模式 (Burst Mode?) 工作仅需要 30uA 静态电流,且停机电流低于 2uA,从而进一步延长了电池运行时间。就需要最低噪声的应用而言,可以配置为以固定频率 PWM 模式运行,这可降低噪声和潜在的 RF 干扰。其它特点包括:内部补偿、集成的软启动和用于每个通道的电源良好 (Power Good) 输出。

一、LTC3521功能和特点:
         三个高效率DC/DC转换器:

          降压-升压(VOUT:1.8V至5.25V,IOUT:1A)
          双通道降压(VOUT:0.6V至VIN,IOUT:600mA)
       

      利用引脚来选择突发模式(BurstMode?)操作

      突发模式操作中的总静态电流为30μA

      独立的电源良好指示器输出

      集成软起动功能

      热保护和过流保护

       停机模式的静态电流<2μA


二、LTC3521引脚功能


三、LTC3521内部方框图


四、LTC3521典型应用电路