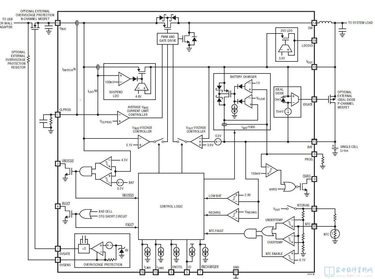
片上开关稳压器还具有 100mA 和 500mA 的可编程输入电流限制,以实现增强的 USB 兼容性,以及具有设置为高达 1.2A 的交流适配器输入电流限制。就快速充电而言,几乎可将从 USB 端口获得的 2.5W 功率全部转换成充电电流,从而从一个 500mA 限制的 USB 电源实现了高达 600mA 的充电电流,从交流适配器实现了高达 1.2A 的充电电流。该器件提供一个过压保护 (OVP) 控制电路,该电路防止偶然的高瞬态电压应用对输入的损坏。甚至当该 IC 正在为 USB OTG 供电时,该 OVP 电路也可以保护 USB 端口。
具有自动负载优先处理功能的电源通路 (PowerPath™) 控制可无缝地管理多种输入电源之间的电源通路,如交流适配器或 USB 端口和锂离子/聚合物电池,同时优先向系统负载供电。甚至在电池完全放电的情况下,该 IC 的“即时接通” 工作也能确保系统负载供电。的开关稳压器具有电池跟踪 (Bat-Track™) 自适应输出控制,通过保持输出电压比电池电压高约 300mV,这极大地提高了电池充电器的效率。当输入电源受限或未提供时,内部 180mΩ 理想二极管加上可选外部理想二极管控制器从电池到负载提供一条低损耗电源通路。独立电池充电器具有自主工作能力,可简化设计并消除对实现充电终止的外部微处理器的需求。为了节省电池能量,在暂停模式从电池吸取 <4uA 的电流,而在理想二极管模式则吸取 <8uA。
一、LTC4160-1功能和特点:
双向开关稳压器最佳地利用了来自USB端口的有限可用功率,并且提供一个用于USBOn-The-Go的5V输出
过压保护功能可保护器件免遭损坏
当输入功率受限或不可用时,180mΩ内部理想二极管和可任选的外部理想二极管控制器无缝地提供了低损耗电源路径
即使在使用电量耗尽的电池时也能够实现“即时接通”操作
全功能锂离子/锂聚合物电池充电器
Bat-TrackTM自适应输出控制用于实现高效充电
1.2A最大输入电流限值
1.2A最大充电电流和热限制
电池浮动电压:4.1V
低电池供电静态电流(8μA)
二、LTC4160-1引脚功能
三、LTC4160-1内部方框图
四、典型应用电路

网友评论