用手机访问
概述:LMZ14203采用单列7脚封装,最大输入电压42V,具有极好的电源转换效率,线路和负载调以及输出精度。输入电压6V-42V,输出电压低至5V。
一、LMZ14203引脚功能
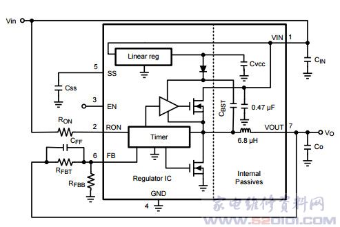
二、LMZ14203内部方框图
三、LMZ14203典型应用电路
网友评论