概述:NCP1583是安森美半导体出品的一款低成本脉宽调制控制器,其内置300kHz振荡器;集成有误差放大器和短路保护、均压保护电路,具有可编程软启动功能,输入电压为4.5V~13.2V;外接开关管可组成电压变换电路,输出电压不低于0.8V。NCP1583采用8引脚SOIC封装工艺。
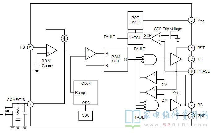
一、NCP1583引脚功能
| 脚号 | 引脚 | 功能说明 |
| 1 | BST | 浮动顶栅驱动器的电源轨。要形成升压电路,请使用外部二极管将所需的输入电压带到此引脚(阴极连接到 BST 引脚)。连接一个电容器(CBST)此引脚和相位引脚之间。 |
| 2 | TG | 顶栅 MOSFET 驱动器引脚。将此引脚连接到顶部 N 沟道 MOSFET 的栅极。 |
| 3 | GND | IC接地参考。 |
| 4 | BG | 底栅 MOSFET 驱动器引脚。将此引脚连接到底部 N 沟道 MOSFET 的栅极。 |
| 5 | VCC | 内部电路的供电轨。工作电源范围为 4.5 V 至 15 V。 |
| 6 | FB | 该引脚是误差放大器的反相输入。将此引脚与 COMP 引脚结合使用以补偿电压控制反馈环路。将此引脚连接到输出电阻分压器(如果使用)或直接连接到 Vout。 |
| 7 | COMP/DIS | 补偿引脚。这是误差放大器 (EA) 的输出和 PWM 比较器的非反相输入。将此引脚与 FB 引脚结合使用以补偿电压控制反馈环路。补偿电容也用作软启动电容。使用开漏晶体管将该引脚拉低以禁用。 |
| 8 | PHASE | 开关节点引脚。这是浮动顶栅驱动器的参考。将此引脚连接到顶部 MOSFET 的源极。 |
二、NCP1583内部方框图
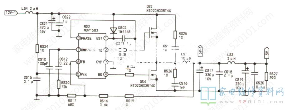
三、NCP1583典型应用电路
如上图所示,其作用是将+12V电压变换成5V电压。+12V电压经RS24加在NCP1583的⑤脚,作为工作电压;12V-1经DS02加到①脚,作为自举电压。
四、NCP1583极限电气参数
网友评论