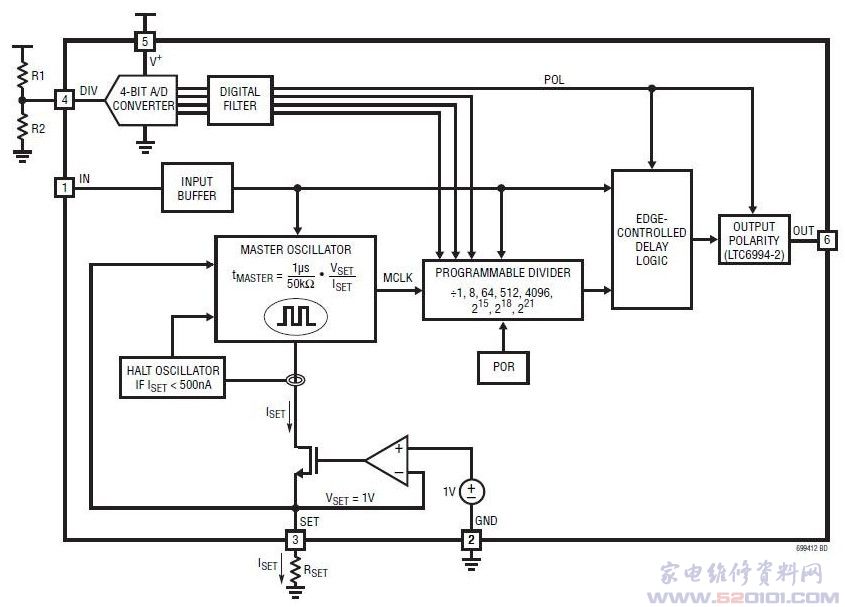
概述:LTC6994采用扁平(高度仅1mm)SOT-23(ThinSOTTM)封装和2mmx3mmDFN封装。
一、LTC6994特点:
延迟范围:1μs至33.6s
利用1~3个电阻器进行配置
最大延迟误差:
-<2.3%(对于延迟>512μs)
-<3.4%(对于延迟=8μs至512μs)
-<5.1%(对于延迟=1μs至8μs)
延迟一个或两个上升/下降沿
2.25V至5.5V单电源操作
70μA电源电流(在10μs延迟)
500μs启动时间
CMOS输出驱动器可供应/吸收20mA电流
-40°C至125°C工作温度范围



网友评论