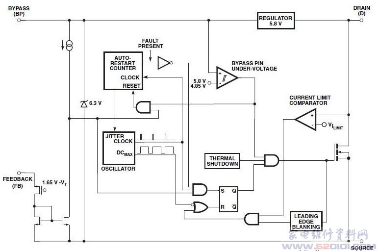
概述:LNK305采用8引脚DIP或SMD封装。集成了一个700 V的功率MOSFET、振荡器、简单的开/关控制电路、高压开关电流源、频率调制、逐周期的电流限制及过温保护电路。器件在启动及工作期间的功率消耗直接由漏极引脚的电压来提供,因此在BUCK及反激式转换器中可节省偏置供电的相关电路。完全集成的自动重启动电路在短路、开环的故障情况下,安全地限制了输出功率,减少了元器件的数目,降低了在系统级用于负载保护电路的成本。如有必要,IC的自供电操作允许使用没有安规要求的光耦器作为电平转换,以改善输入电压调整率及负载调整率。 MDCM的平方为175 mA,CCM的立方为280 mA。



网友评论