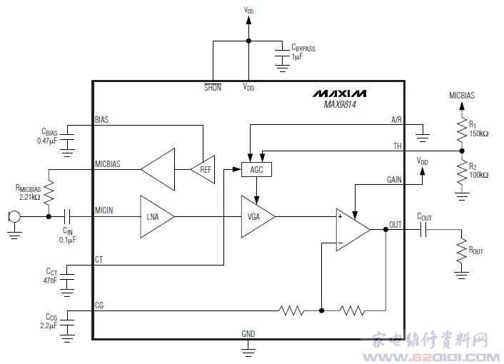
概述:MAX9814采用节省空间的、1.5mmx2mm、12焊球UCSP封装以及3mmx3mm、14引脚TDFN封装。定工作在-40℃至+85℃扩展级温度范围。内置自动增益控制(AGC)以及低噪声麦克风偏置。集成的AGC电路允许设计人员定义保持和释放时间、以及输出门限电平。在数字处理之前先对信号电平进行优化,可以保证信号的低噪声,从而无需进行进一步放大或衰减。随后可以在数字域内对该高品质音频信号进行无损转换和处理,从而保持了原有信号的音质。该器件集成低噪声前置放大器、可变增益放大器(VGA)、输出放大器以及内部低噪声麦克风偏压发生器,进一步提高了音频性能,可用于驱动绝大多数电容式麦克风。工作在-40℃至+85℃扩展级温度范围。



网友评论