概述:LTC3704采用10脚封装。直流电压输出的正至负的DC-DC转换电路。稳定电压-5V 0.6A。是一种宽输入范围电流型的正至负DC/DC控制器,它驱动一个N沟道功率MOSFET且只需要极少的外部元件。为了低至高的功率应用,它利用了功率MOSFET的接通电阻而无需电流检测电阻器,因此可最大限度的提高效率。该器件的工作频率可由一个外部电阻设置在50kHz至1MHz的范围内,并可利用MODE/ SYNC引脚与外部时钟同步。轻负载条件下的突发方式操作、较低的.25V最小工作电源电压以及10&mICro;A的低停机静态电流使得LTC3704成为电池工作系统的理想选择。


一、LTC3704功能和特点


二、LTC3704引脚功能


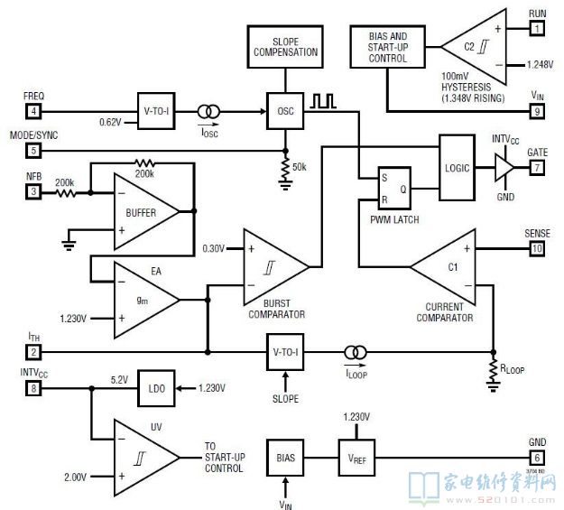
三、LTC3704内部方框图


四、LTC3704工作原理


五、LTC3704典型应用电路