概述:LTC3705采用16脚封装。可为隔离电源设计提供降压型稳压器性能和简单性的DC/DC双开关转换器。输入电源电压范围18V到80V。

一、LTC3705功能和特点:

1) 具有内部隔离的高低端MOSFET驱动能力。

2)片内整流器可自起动,可省去辅助绕组驱动。
3)宽的输入工作电压范围,可以从18—80V输入,瞬间可达100V。

4)线性vCC供电达到快速起动。

5)精密欠电压锁定的UVLO.且阈值窗口可调。

6)过流保护。

7)伏秒积限制,防止变压器饱合。

8)电压前馈,提高瞬态应变能力。

9)片内自起动电路,不要另加偏置源。

10)恰如其分的同步整流栅驱动,减少系统的复杂程度。

11)可实现二次侧过流保护及多相均流。

12)工作电压从5~30V。


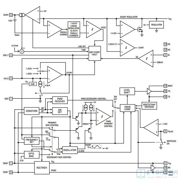
二、LTC3705引脚功能

1PIN CND,信号地。

2PIN Is,过流比较器的输入端。接至电流检测电阻正端,此电阻串入低端MOS-FFT的源极到CND之间。

3PIN VSLMT,伏秒积限制。形成一个RC网,从VIN接到VSLMT端,再到GND,当VSLMT超过1.25V时,关断栅驱动。

4PIN UVLO,欠电压锁定,接一电阻分压器从VIN到GND.分压端子接入UVLO,当VUVLO>1.242V时。IC工作,窗口为16mV,有49μA窗口电流以改变窗口阈值,为电压前馈检测VIN,可用作外部ON/OFF控制。 
5PIN SSFLT,结合软起动及故障指示器。此处接一电容到地,设置占空比斜波的斜率,指示故障,故障时其升至VCC的1.3V以内。

6PIN NDRV,驱动外部NMOS作线性稳压器。同时加一个上拉电阻到VIN电压,在NDRV到Vcc加一选好的NMOS。

7PIN FB/IN+此端有几个用途:将信号变压器接至FN/IN+及FS/IN 时,接受LTC3706传输的同步信号,此为二次侧控制方案。若为一次侧控制,则此二端接光耦,接受二次侧电压反馈信号。

8PIN FB/IN -,此端有几个功能,从此端接一电阻到地,可设置振荡频率,若二次侧使用LTC1706控制,则接入脉冲变压器,与FB/IN+ -起工作。

9PIN PCND,功率地。接于低端MOS或片内桥式整流器。

1OPIN BG,底部MOSFET栅驱动。

11PIN Vcc,IC的供电端。

12PIN NC,13PIN隔离端子,空脚。

14PIN BOOST.顶部MOSFET栅驱动。供电时,在外面要接一二极管及电容给高边驱动供电。

15PIN TG,顶部MOSFET栅驱动。

16PIN TS,顶部MOSFET栅驱动回程接点。接顶部MOSFET源极。


三、LTC3705内部方框图


四、LTC3705典型应用电路