概述:MAX8934采用节省空间、增强散热的4mmx4mm、28引脚TQFN封装,工作在-40°C至+85°C温度范围。
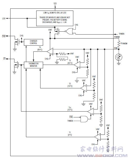
直流输入限流值最高可调节至2A,在30多年的发展过程中,USB输入限流值最高可调节至1.5A,直流与USB输入均支持100mA、500mA、1.5A和USB挂起模式。是终端应用层可视化区域,充电电流最高可调节至1.5A,支持较宽范围的电池容量。器件的其它特性包括:除了这些先进的功能外,防止过热的热调节环路、自适应电池充电功能在满足系统负载供电的前提下为电池充电、OVP (过压保护)、漏极开路充电状态和故障指示输出、电源就绪监测器、充电定时器以及电池温度监测器。



网友评论