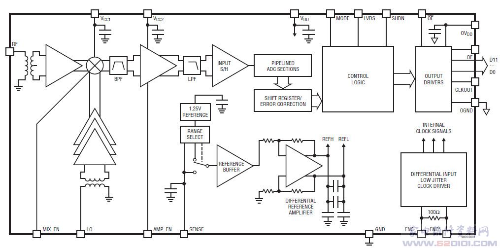
概述:LTM9003采用11.25mm x 15mm LGA封装。为12位数字预失真接收器子系统,包括了下变换混频器(频率范围从400MHz到3.8GHz),宽带滤波器和模数转换器(ADC)。12位的ADC取样速率高达250MSPs,中频(IF)为184MHz,信号带宽高达125MHz,带通滤波器125Mz,通带波纹小于0.5dB,输入噪音–145.5dBm/Hz,IIP3为25.8dB,单端RF和LO端口阻抗为50欧姆。
一、LTM9003功能和特点:
·面向数字预失真应用的全集成接收器
·具宽RF频率范围的下变频混频器:400MHz至3.8GHz
·通带纹波<0.5dB的125MHz宽通带滤波器
·低功率12位、250MspsADC
·-147.3dBm/Hz输入噪声层,25dBmIIP3
·内部旁路电容,无需外部组件
·ADC时钟占空比稳定器
·1.5W总功耗



网友评论