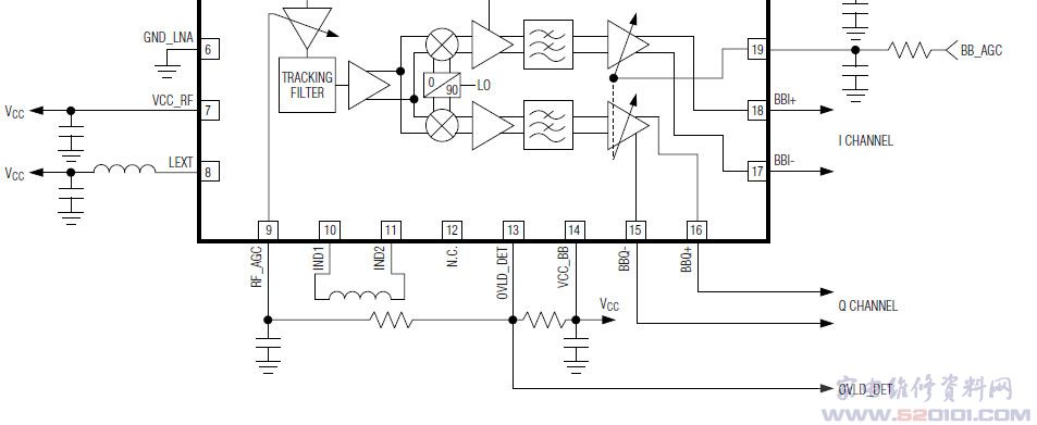
概述:MAX3580采用小型、5mmx5mm、32引脚、带裸露焊盘的TQFN封装;规定工作在-40℃至+85℃的扩展级温度范围。工作在单3.3V电源电压下,仅消耗650mW的功率。是全集成的直接变换TV调谐器,用于数字视频广播-地面(DVB-T).用于VHF-III频带时,输入频率范围从170MHz到230MHz,用于UHF频带时输入频率范围从470MHz到878MHz,集成了RF输入开关和多频带跟踪滤波器。
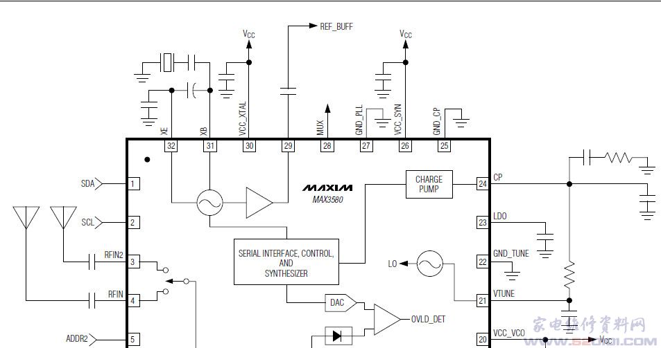
概述:MAX3580采用小型、5mmx5mm、32引脚、带裸露焊盘的TQFN封装;规定工作在-40℃至+85℃的扩展级温度范围。工作在单3.3V电源电压下,仅消耗650mW的功率。是全集成的直接变换TV调谐器,用于数字视频广播-地面(DVB-T).用于VHF-III频带时,输入频率范围从170MHz到230MHz,用于UHF频带时输入频率范围从470MHz到878MHz,集成了RF输入开关和多频带跟踪滤波器。
网友评论