用手机访问
概述:LT2940采用RoHS兼容的12引脚3mmx3mmDFN和12引线MSOP封装,工作电压4V至80V。
一、LT2940引脚功能
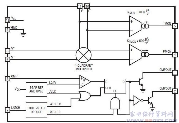
二、LT2940内部方框图
三、LT2940典型应用电路
网友评论